Görüntüleme: 3
İndirme: 0
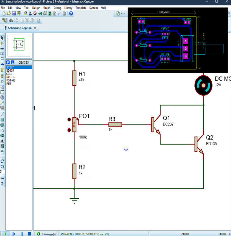
Transistörlü DC Motor Kontrol Devre Uygulaması
Transistörlü DC motor kontrol devresi; BC237 ve BD135 ile 12V motor sürme uygulaması sunan, Proteus ISIS ve ARES çizimleri ile birlikte verilen kapsamlı eğitim çalışmasıdır. PDF temrin dosyası ve devre çizimleri birlikte sunulmaktadır.
Bu çalışma, transistörler kullanılarak DC motor kontrolünün nasıl yapılacağını göstermektedir. BC237 ve BD135 transistörleri ile 12 volt motor sürme devresi hazırlanmıştır. Proteus ISIS ortamında devre şeması çizilmiş ve simülasyonu yapılmıştır. ARES ile baskı devre PCB tasarımı da projeye eklenmiştir. Ayrıca temrin formatında PDF dokümanı ile birlikte sunulan kapsamlı bir eğitim kaynağıdır.

Bu içerik, Elektronik kategorisinde yer almaktadır.
Benzer içerikleri keşfetmek için kategoriye göz atabilirsiniz.